
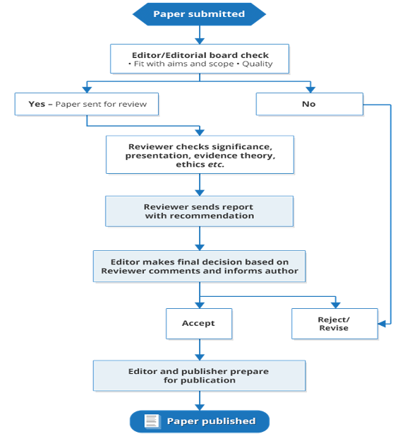
Responsibility of a Reviewer
Evaluate Manuscripts:
- Assess the quality, originality, and significance of the submitted work.
- Identify the strengths and weaknesses of the research methodology, analysis, and conclusions.
Provide Constructive Feedback:
- Offer detailed, unbiased, and constructive suggestions to improve the manuscript.
- Highlight areas where clarification or additional evidence is needed.
Ensure Ethical Standards:
- Check for potential ethical issues, such as plagiarism or conflicts of interest.
- Verify that the research complies with ethical standards for the discipline.
Maintain Confidentiality:
- Treat the manuscript and its contents as confidential.
- Avoid sharing or using the research ideas or data without permission.
Recommend a Decision:
- Suggest whether the manuscript should be accepted, revised, or rejected, often using specific categories (e.g., "accept with minor revisions" or "reject").
- Provide justification for the recommendation.
Adhere to Deadlines:
- Complete reviews within the timeframe set by the journal to ensure timely processing.
Focus on Clarity and Language:
- Flag significant language or structural issues that may hinder comprehension.
- Suggest improvements to ensure the research is clearly communicated.
Qualities of a Good Reviewer:
- Expertise in the relevant field of research.
- Ability to provide detailed and objective analysis.
- Strong ethical sense and professional integrity.
- Commitment to fostering academic excellence.
Benefits of Being a Reviewer:
Professional Development:
- Stay updated with the latest research in your field.
- Improve critical analysis and academic writing skills.
Recognition:
- Journals often acknowledge reviewers in annual reports or through certificates.
- Reviewers contribute to their academic reputation and network.
Community Contribution:
- Support the advancement of research by ensuring the publication of high-quality work.
